Navigation Tree
- Identity and Access Management
- Book
- MidPoint
- Quick Start Guide
- Compliance
- Installation
- Releases
- Roadmap
- Features
- Architecture
- Security
- Guides
- Developer Zone
- Axiom
- Bugfixing and Support
- Components Development Documentation
- Continuous Integration
- Design Notes
- (Idea of) Communication with Remote Workflow Management System
- Access Certification - requirements draft
- AD Connector Design Notes
- AI Thoughts
- apply-schemas-and-security-4.8
- Approvals terminology
- Archetypes Design Notes
- Assignment Evaluator Questions and Ideas
- Bulk actions (unordered notes)
- Changes in Resource-Related Definitions in 4.5
- Compliance
- Concepts in approvals, certification, and remediation
- Concurrency and Thread Safety
- Concurrent License Management
- Configuring individual task handlers
- Content assistant of Axiom Query language
- Correlation: Things to Be Discussed
- Dashboards, Widgets and Reports Design Notes
- Deltas in Projector and Clockwork
- deployment-methodology
- Design Meeting
- DOT renderer troubleshooting
- Efficient Deployment Ideas
- Entitlement Design Notes
- Error handling and task suspension in LiveSync
- Grouper Integration Notes
- GUI Profile & Cache Invalidation Updates for 4.6
- How to display approval case (planned or real) execution
- How to use workflows in a self-service scenario
- Identifier Theory
- Incomplete Items (state in 4.9.1)
- Item Path Canonicalization Examples
- Iterative search in midPoint 3.9 and later
- Lifecycle
- Lightweight asynchronous tasks
- Mapping Notes
- MEL
- MidPoint 5 Vision
- MidPoint Deployment Language Draft
- Midpoint Query: Next Evolution
- Midpoint Studio switch to Gradle
- Multi-node, partitioned and stateful tasks
- New approvals - sample data structures
- Object Names and Labels
- Obtaining results of asynchronous bulk actions
- On Asynchronous Processing
- On Multiple Node Reconciliation
- Parallel and Asynchronous Provisioning
- Password Caching in 4.9.1
- Performance Improvements in 4.8
- Policy Constraints
- PolyString Design Notes
- Profiling Concepts
- Projector and clockwork internals
- Provisioning Scripts vs Postponed Operations
- Query API: Proposed Features for 4.6
- Relation Repository
- Repository query interpreter (Query API → HQL)
- Resource Schema Improvements in 4.6
- Role Mining Design Notes
- Schema cleanup in 4.8
- Schema migration and raw values
- SchemaDoc NG Design Notes
- Scripting (bulk actions) variables
- Security Improvements in 4.8
- Shadow Metadata and Auditing
- shadow-caching-4.9
- Shibboleth integration
- Simplification of processing in clockwork and projector
- simulations
- Smart Correlation in midPoint 4.6 and Beyond
- Some Thoughts on Associations in 4.9
- Streams and ItemPath performance
- Task archetypes (GUI) open questions
- Task authorizations
- Tuning midPoint on Oracle
- Understanding ApprovalSchemaExecutionInformationType
- Upgrade
- Upgrade process
- User Accesses
- User Notifications
- user-interface
- UX Design notes
- Volatile Attributes (Shadow Items) in 4.9.1 and 4.10
- XML/JSON/YAML vs. XNode vs. internal data
- Archive
- Development Applications
- GUI Development
- Guidelines
- Guides
- JavaDoc
- Maven Repository
- MidPoint Client Library (Java)
- Prism
- Requirements and Analysis
- Schema Context
- Source Code
- Testing
- Translations
- XML Namespace List
- Exercises
- Live Demo
- Operations Manual
- reference
- MidPrivacy
- MidScale
- MidPoint Studio
- Methodology
- Projects
- Tools
- Versioning
- History
- Identity Connectors
- Support
- Trainings
- Why Evolveum?
- Community
- Library
- Case Studies
- Talks
- Glossary
- Frequently Asked Questions
- About
Projector and clockwork internals
Last modified 22 Apr 2021 17:31 +02:00
|
This is a work in progress (and probably will stay such for a long time). |
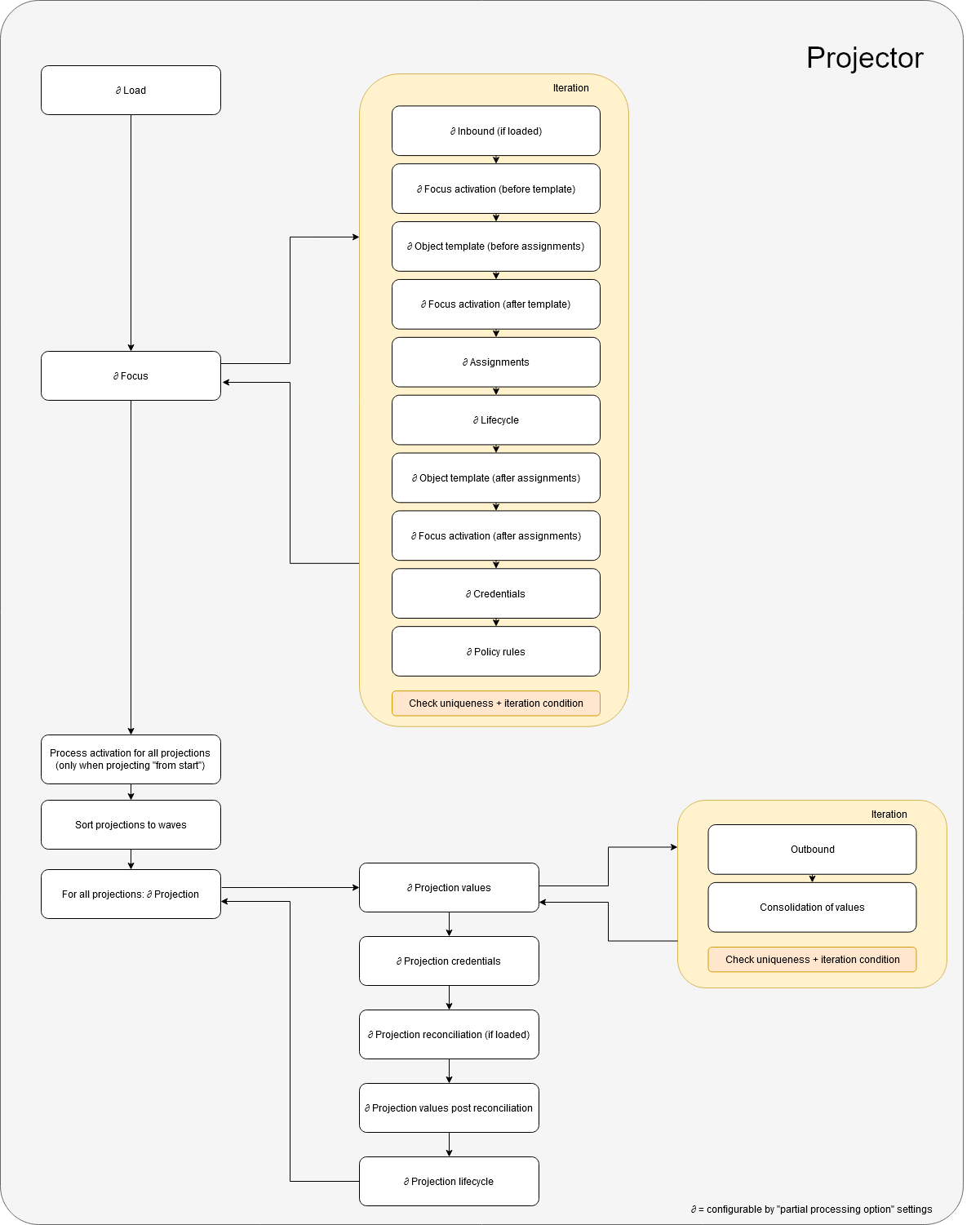
How midPoint does work internally?
Answering this question is maybe quite hard. In the meantime please enjoy the following diagrams aimed at providing an overview of two key components: Projector and Clockwork.
(source)
Was this page helpful?
YES
NO
Thanks for your feedback