Access Request Process Details

Last modified 08 Sep 2022 11:24 +02:00
This page is a stub, it is a work in progress.

1. The access request lifecycle

This chapter describes the access request process by listing its actors, displaying the process schema, and describing each stage of the process and each step that can be performed. The process is designed to handle exceptions manually by IGA administrator.

The process description and schema are simplified to be easily adopted by people. Complexity of exceptions in approvals and implementation is hidden.

Following actors are active in the process:

  • Requestor - the person, who created the request for role assignment/removal/modification,

  • Requestee - the person for whom the request is created,

  • Approver - approves or rejects the requests,

  • IGA administrator - troubleshoots failed requests.

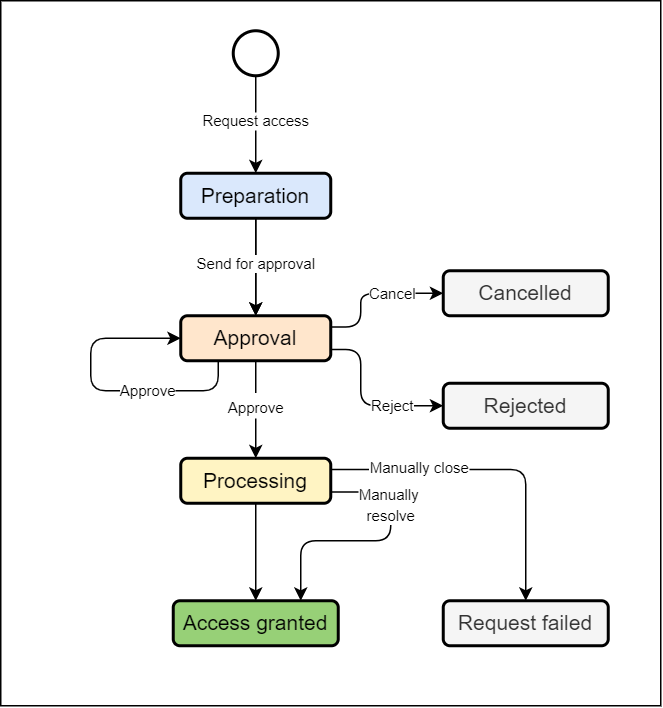
iga schemas access request
Figure 1. Schema of the Access request process
Table 1. Stages of the access request process
Stage Description Action needed by Note

Preparation

Requestor creates request and can define its parameters (e.g. validity period).

 — 

 — 

Approval

Approval process the request is running. The request is waiting for one or more approvers.

Approver

 — 

Rejected

Final stage - the request was rejected by one of approvers. Nothing was provisioned.

 — 

 — 

Processing

The provisioning (or deprovisioning) of individual components is running. If provisioning requires manual operations (ITSM tickets), the process is waiting till all the tickets are resolved.
If an error appears in the provisioning, then manual intervention of IGA administrator is needed. He can administratively move then the request to it’s final stage - the Done-Success (if the intervention was successful) or Done-Failure (if not).

 — 

The request is in the processing stage until all components are successfully provisioned, or IGA admin manually resolved the issue and moved the request forward.

Access granted

Final stage - the request was successfully processed and access is granted.

 — 

 — 

Request failed

Final stage - when the request failed and IGA administrator was not possible to resolve the failure.

 — 

The inconsistency may be present - e.g. when all but one application roles in business role were provisioned, but one not. And solution for the issue was not found.

Table 2. Operation steps of the access request process
Actual stage Operation Target stage Who can perform What happens Notification

1.

 — 

Request access

Preparation

Requestor

Requestor can select the role, requestee and can define its parameters (e.g. validity period).

 — 

2.

Preparation

Send for approval

Approval

Requestor

Approval cycle is started.
Requestor can’t modify the request since this moment.

Requestee,
First approver

3.

Approval

Approve

Approval
or
Processing

Approver,
Approver’s deputy,
IGA administrator on behalf of the approver

Approval stage is approved and the approval is moved to another stage.
If it is the end of approval, then the request is moved to Processing stage

Next approver

4.

Approval

Cancel

Cancelled

Requestor,
IDM administrator on behalf of the requestor

Request is moved to Cancelled stage.

Requestor & requestee

5.

Approval

Reject

Rejected

Approver,
Approver’s deputy,
IGA administrator on behalf of the approver

Request is moved to Rejected stage.

Requestor & requestee

6.

Processing

 — 

Access granted

 — 

Automated step.
Final step of the request when all provisioning tasks are finished successfully

Requestor & requestee

7.

Processing

Manually resolve

Access granted

IGA administrator

Just administrative closure of request that is in error state - in case that troubleshooting was successful.
Any technical operation must be performed independently.

Requestor & requestee

8.

Processing

Manually close

Request failed

IGA administrator

Just administrative closure of request that is in error state - in case that troubleshooting was NOT successful.
Any technical operation must be performed independently.

Requestor & requestee

The user, who pushed the button is excluded from notification.
Was this page helpful?
YES NO
Thanks for your feedback