Provisioning Interactions

Last modified 15 Nov 2021 14:56 +01:00
OUTDATED
This page is outdated, it contains information that was not updated in a long time. The described functionality may or may not work. Do not rely on information provided on this page.

Add Account

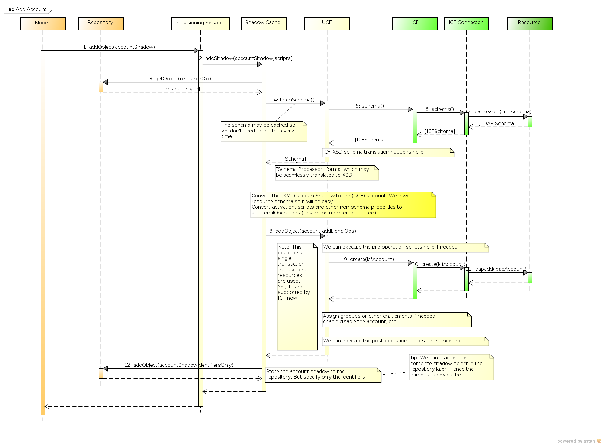
The diagram illustrates a sequence of adding new account initiated from the Model. It shows how the call is sequenced between individual provisioning layers.

Add Account

The most recent version of the diagram is in the SVN (may be work in progress).

Synchronization

Import from Resource

Was this page helpful?
YES NO
Thanks for your feedback